(原标题:华谊保险和华谊兄弟无关 被强制摘牌只因难产的财报)
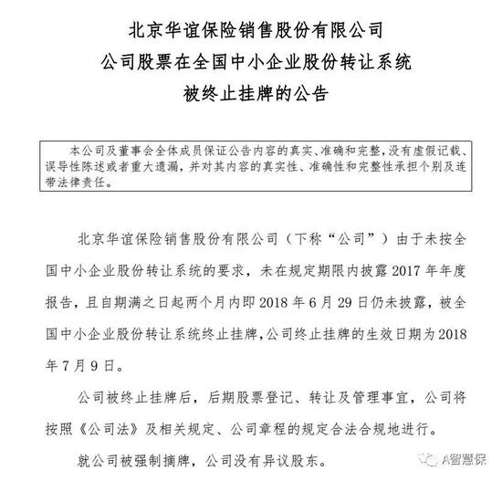
今年,似乎“华谊”辈犯忌,华谊兄弟(6.000, -0.09, -1.48%)中枪之后,华谊保险也成倒霉蛋。7月6日,和华谊兄弟完全扯不上瓜葛的北京华谊保险销售股份有限公司(下称“华谊保险”)公告称,其公司股票将在7月9日被全国中小企业股份转让系统终止挂牌。
这是第一家被摘牌的新三板挂牌保险机构。原因非常简单,即未在规定期限内披露2017年年度报告,且自期满之日起两个月内(2018年6月29日)仍未披露。
一家名气不大、经常亏损的中小保险中介机构,好不容易登陆新三板,为何给不出财报?这家机构的股东背景如何,又为何频繁更换会计事务所呢?
主动终止未成,反被强制摘牌!

其实,在全国中小企业股份转让系统强制摘牌华谊保险之前,这家保险机构就开始了“自救之路”。智慧君注意到,在6月14日的第一次临时股东大会召开后,华谊保险又在6月15日发出了第二次临时股东大会的公告。
第二次股东大会的内容为,审议《关于申请公司股票在全国中小企业股份转让系统终止挂牌的议案》、审议《关于授权董事会全权办理公司向全国中小企业股份转 让系统申请终止挂牌相关事宜的议案》。
这意味着,华谊保险希望在被强制摘牌之前,主动申请终止挂牌。当天上午10点,华谊保险第一次董事会会议审议通过了上述两项议案,称因公司经营发展战略需要,决定申请公司股票在全国中小企业股份转让系统终止挂牌。
6月15日,华谊保险还对外发出了《北京华谊保险销售股份有限公司拟申请公司股票在全国中小企业股份转让系统终止挂牌的提示性公告》。
最终,新三板公司华谊保险被全国中小企业股份转让系统强制摘牌。7月6日的公告显示,其公司股票将在7月9日被终止挂牌,就公司被强制摘牌,公司股东没有异议。
2017年业绩报告如此难产?
信息披露如此重要吗?对于公众公司来说,确实如此。在2016年10月成功登陆新三板的华谊保险,已经被纳入非上市公众公司监管,包括半年报披露、年报披露、高管变动等重要事项都要如此对外公告。
这次,华谊保险被强制摘牌的原因是,其本应于4月30日披露2017年的财务报告,却不能如实披露,直接后果是公司股票将被暂停转让;如果在自期满之日起两个月内(即2018年6月29日)仍未披露,按照相关规定,挂牌公司将会被强制摘牌。
5月14日,全国中小企业股份转让系统对华谊保险和时任董事长、董事会秘书/信息披露负责人,下发责令改正监管措施。但这一切都未能使华谊保险付之行动,实现如期披露年度业绩报告。
由于具体数据仍未公布,智慧君无法确认华谊保险2017年业绩状况,因此也无法直接推断出不如期公布是否因为业绩不好。但有业内人士分析称,一种可能性是公司经营数据不理想,不愿进行公开披露。
为何频换会计事务所?
此外,智慧君还注意到,华谊保险的会计事务所在这两年非常不稳定。
今年5月底,华谊保险公告称,根据公司的发展现状及发展需要,公司决定更换会计师事务所,不再续聘大华会计师事务所(特殊普通合伙)担任公司 2018 年度审计机构,拟改聘大信会计师事务所(特殊普通合伙)为公司2018年度审计机构,负责公司年度的审计工作。
但上述所说的大华会计师事务所,是华谊保险2017年2月刚刚更换的,此前这家公司聘请的是中兴财光华会计师事务所(特殊普通合伙)。
如此频繁地更换会计事务所,对于新三板公司来说并不常见,也有点蹊跷。大家可以一起来猜猜猜。
常亏损是事实,2017又成谜
说起华谊保险,不熟悉的人第一反应是:和华谊兄弟什么关系?据智慧君的查询,这两家公司毫无关系。华谊保险是一家以保险代理销售为主营业务的保险中介机构,主要业务模式是为客户推荐保险产品,从保险公司处收取代理销售佣金。
这家保险中介机构,注册资本为1600万元,共有5个股东。其中,河北商云科技持股34.69%,为第一大股东;河北圳?鸿公司持股32.81%,为第二大股东;还包括三个自然股东:王亦工、郭群群、张剑虹,各持股16.87%、9.38%、6.25%。

而由于这家保险公司2017年的业绩数据仍未公布,外界能查询到的只有其之前的盈利状况。
成立于2011年的华谊保险,业绩并不尽如人意。从营收数据来看,近几年的下滑趋势非常明显,2014年营收为5465.68万元,2015年营收为3144.66万元,2016年营收入则为 1849.52万元。从利润数据来看,也同样不乐观。2016年财报数据显示,当年归属于挂牌公司股东的净利润为-376万元,同比减少444.73%!
华谊保险给出的解释是,按照公司的经营战略,砍掉了一些投入大,成本费用相对较高的传统电销职场,比如辽宁、陕西等优化公司收入结构,另外为提高互联网销售规模,加大了一些研发投入,使得公司在 2016 年暂时处于相对亏损阶段,预计公司将在 2017 年产生一定的效益。
那么,华谊保险在2017年能扭亏吗?2017年半年报数据显示,公司营业收入约为1484万元,同比增加了49.55%,净利润约为-87.4万元,仍然处于亏损状态。
正当外界等待这家公司公布2017年全年业绩时,它却因不能如期公布财报被摘牌了。2017年,华谊保险是继续亏损,还是已经扭亏为盈,还是个待解的谜团。
这不免让人联想到,频繁更换会计事务所这一异常举动。是盈利了呢,还是想“做到”盈利呢?真相只能有一个!
- 全国政协委员杨文龙:推动医检药保互联互通2020-05-25
- 推进财险业务线上化 银保监会圈定三年规划2020-05-22
- 平安好医生发生人事地震 多名高管通通被“否”2020-05-21
- 平安好医生发生人事地震 多名高管通通被“否”2020-05-21
- 财险手续费及佣金雾里看花 “中间环节”成了糊涂账2020-05-20
- 疫情之下健康险逆势突围 同质化现象严重成发展隐忧2020-05-19








