无偿垫付3000万元背后有猫腻?“活雷锋”实控人、董事长被立案!
文 夏子航
汉森制药(7.240, 0.08, 1.12%)有一位“大方”的实控人。
公告显示,2014至2020年,汉森制药实控人刘令安为上市公司账外垫付管理费用、销售费用合计超3000万元。而且,汉森制药表示,上述账外支付的资金均直接来源于刘令安本人,属于无偿提供资金,不需偿还和支付利息。
深交所最新下达的监管函显示,汉森制药为此追溯调减了2014年至2020年共7年度净利润。
天上不会掉馅饼。
此前,刘令安涉嫌操纵证券市场遭证监会立案调查,而汉森制药董事长刘正清则涉嫌短线交易“汉森制药”股票遭立案调查。

实控人无偿账外垫付3000万元费用
汉森制药11月29日公告称,董事会近日收到公司内部审计负责人王晓娟提交的书面辞职报告,王晓娟因工作原因申请辞去公司内部审计负责人职务,辞职后将不在公司担任任何职务。其辞职报告自送达公司董事会之日起生效。
此前的11月28日,汉森制药刚刚收到深交所下发的监管函。
监管函显示,根据汉森制药披露的《关于公司前期会计差错更正的公告》,2014年至 2020年期间,汉森制药实际控制人刘令安存在账外垫付上市公司管理费用及上市公司全资子公司云南永孜堂制药有限公司销售费用的情况。
为此,汉森制药追溯调整2014年至2021年度财务报表,分别调减2014年至2020年度净利润723.48万元、656.14万元、1086.02万元、144万元、140.75万元、163万元、132万元。

刘令安此举到底是“活雷锋”所为还是另有所图呢?
回查公告,汉森制药此前表示,经自查,2014至2020 年,刘令安存在账外垫付汉森制药管理费用、全资子公司云南永孜堂制药有限公司销售费用的情况。其中2015至2020年垫付管理费用共计807.7541万元,2014至2016年垫付销售费用共计2237.63538万元。上述资金合计超3000万元。
汉森制药表示,对涉及的前期差错采用追溯重述法进行更正,追溯调整了2014至2021年度财务报表的相关科目。本次前期会计差错更正不会对上市公司经营成果产生重大影响,不会对上市公司财务报表产生重大影响。
实控人、董事长分别遭立案调查
记者注意到,此前,汉森制药实控人刘令安、汉森制药董事长刘正清分别因涉嫌操纵证券市场、涉嫌短线交易“汉森制药”股票遭证监会立案调查。

公告显示,汉森制药于2021年10月26日收到控股股东海南汉森控股(有限合伙)(下称“海南汉森”)告知函,海南汉森执行事务合伙人、上市公司实际控制人刘令安于2021年10月25日收到证监会的《立案告知书》,因涉嫌操纵证券市场,根据《中华人民共和国证券法》《中华人民共和国行政处罚法》等法律法规,证监会决定对刘令安立案。

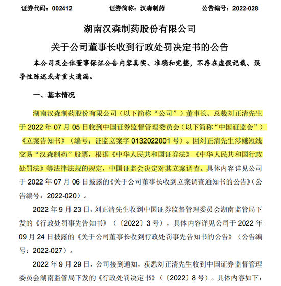
今年7月,汉森制药董事长、总裁刘正清收到证监会《立案告知书》。因刘正清涉嫌短线交易“汉森制药”股票,根据《中华人民共和国证券法》《中华人民共和国行政处罚法》等法律法规的规定,证监会决定对其立案调查。
今年9月,汉森制药接到通知,获悉刘正清收到湖南证监局下发的《行政处罚决定书》。
决定书显示,经查明,刘正清存在以下违法事实:刘正清 2014 年 5 月至 2020 年 5 月,任汉森制药副董事长、总经理;2020年 5 月起,任汉森制药董事长、总经理。2014 年 1 月 3 日,刘正清授意“胡某某”在申万宏源(4.160, 0.01, 0.24%)证券长沙韶山北路营业部开立资金账户。“胡某某”证券账户资金来源于刘正清自有资金和借用资金;该证券账户第三方存管银行账户由刘正清保管;银证转账资金转出至刘正清银行账户和偿还其借款;所有盈亏由刘正清本人承担。

决定书显示,2015 年 2 月 27 日至 2020 年 7 月 28 日,刘正清控制使用该证券账户交易“汉森制药”股票,累计买入 67.2764万股,成交金额 1137.9919万元,累计卖出186.2164万股,成交金额 3195.7318万元。
湖南证监局指出,以上事实,有相关当事人询问笔录及情况说明、银行账户信息、交易终端信息、证券账户交易信息等证据证明,足以认定。湖南证监局认为,刘正清的上述行为违反了证券法第四十四条第一款的规定,构成证券法第一百八十九条所述的违法行为。
- 汉森制药实控人刘令安为上市公司账外无偿垫付3000万元,背后有猫腻?实控人、董事长分别遭立案调查2022-11-30
- 百果园单店利润仅3.5万八成收入来自加盟店 违规提供2亿有息贷款至今未收回2022-11-30
- 国家卫健委:长期封控必须纠偏避免 加强老年人新冠疫苗接种2022-11-30
- 开卡费涨了、红包变少、有效期缩短 淘宝省钱卡还省钱吗?2022-11-29
- 智翔金泰科创板IPO过会:最大客户是智飞龙科马,占比为99.51%,后者系智飞生物全资子公司2022-11-29
- 豪掷275亿 贵州茅台首次推特别分红2022-11-29
- 最新推荐
- TOP+
- 1让员工加班,去哪儿网被罚了,网友直呼“干得漂亮!”
- 2线上禁售?下单充电盒到手电子烟,“悦刻非我优惠店”挂羊头卖狗肉,未成年购买呢?
- 3无人机拍照取证被击落!深圳高端楼盘尖岗山壹号花园遭业主集体控诉!区委书记几天前刚去视察
- 4邯郸建投集团涉嫌违规使用“纾困债”遭质疑:用“纾困债”收购民企债权
- 5海航集团:航空主业板块实际控制权利正式移交至辽宁方大集团
- 63700亿"猪茅"牧原股份怎么了?董事长遭监管部门约谈 两名保代也受罚
- 7腾讯起诉抖音侵权《王者荣耀》,获赔60万?抖音:没侵权,已上诉!
- 8仁和药业长高、生男“神器”牵出OEM乱象 四年仅一款仿制药获批一致性评价
- 9央视起底充电桩投资骗局 有人已被骗160万
- 汉森制药实控人刘令安为上市公司账外无偿垫付3000万元,背后有猫腻?实控人、董事长分别遭立案调查
- 百果园单店利润仅3.5万八成收入来自加盟店 违规提供2亿有息贷款至今未收回
- 国家卫健委:长期封控必须纠偏避免 加强老年人新冠疫苗接种
- 开卡费涨了、红包变少、有效期缩短 淘宝省钱卡还省钱吗?
- 智翔金泰科创板IPO过会:最大客户是智飞龙科马,占比为99.51%,后者系智飞生物全资子公司
- 豪掷275亿 贵州茅台首次推特别分红
- 毛巾、床品能抗新冠病毒?这家A股公司最新回应:可抑制病毒活性!
- 股份行接力国有大行“牵手”房企 兴业、中信、恒丰与十余家房企签约
- 违规超10次的核子华曦,为什么没被提起公诉?
- “双11”下单的商品还没到?超长预售不能成为脱缰野马